
责任编辑:胡潇月 来源:MPlant植物科学 日期:2023-11-09
2023年11月2日, Molecular Plant 在线发表了同济大学附属第十人民医院彭艾教授和中国科学院上海有机化学研究所汤文军研究员共同合作的研究论文“Dienediamine: A Safe Herbicide as Paraquat Surrogate”,研究团队创制的Dienediamine(双烯双胺)不仅在一系列小鼠和细胞实验中表现出安全无毒 精东影业,而且呈现出和百草枯相当的除草效果,有望成为一种替代百草枯,安全无毒的新型绿色农药, 。

由于百草枯的除草性能和毒性均源于其联吡啶盐结构的电子传导功能,因此要保持其结构的除草性能却消除其毒性极其困难,研究团队基于植物除草和人畜体内的作用环境不同,提出一种本身没有电子传导功能,但在除草环境中能转化为联吡啶盐结构的百草枯前体有望成为一种安全无毒的除草剂(图1) 精东,基于百草枯的除草和毒性机制,一个容易制备的“还原态”百草枯前体-双烯双胺成为了研究目标, 。

图1. 双烯双胺的创制原理
研究团队实现了1,1'-二甲基-1,1',2,2',3,3',6,6'-八氢-4,4'-联吡啶的简洁合成,通过X射线单晶衍射确定其结构,并将其命名为双烯双胺,利用硼氢化钾和水作为反应条件可实现双烯双胺的百克级规模制备,在研究双烯双胺转化为百草枯的过程中,研究人员发现采用[{Cu(Sal)2(NCMe)}2]作为催化剂,四氯苯醌或氧气作为氧化剂时,双烯双胺能在水或丙酮中以较高收率转化为百草枯,研究团队惊奇地发现 麻豆天美精东蜜桃传媒,双烯双胺在一定温度的盐水中,空气和自然光照条件下, 仍然以63%的收率转化为百草枯(图2), 。

图2. 双烯双胺的鉴定、制备和转化
研究人员将百草枯及双烯双胺溶液喷洒到拟南芥叶上,在空气和自然光照条件下24小时叶子均开始枯萎 精东影视,且其枯萎程度呈时间依赖性地增强,在120 小时叶片均完全枯萎和干燥,双烯双胺展现出和百草枯相当的杀草性能(图3), 。

图3. 双烯双胺和百草枯对拟南芥的除草作用 精东视频.
双烯双胺在室内(无需暗室保存)无论以固态或水溶液形态均表现出相当的稳定性,为证明双烯双胺是否在除草过程中转化为百草枯,研究人员发现:在室外阳光和空气条件下,百草枯浓度在被双烯双胺喷洒的拟南芥叶片中逐渐增加,伴随着叶绿素荧光Fv/Fm,SPAD值和叶绿素含量的减低以及超微结构损伤,这表明双烯双胺在阳光和空气条件下转化为百草枯是其除草机制, 精东影业在线观看。
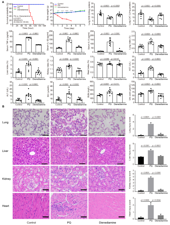
研究团队最后对双烯双胺进行了系统性的安全评价发现:经口双烯双胺的LD50为2104 精东影院,93 mg/kg;腹腔注射百草枯的小鼠体重下降,肺组织氧化应急和血清炎症指标显著异常,伴肺、肝、肾、心脏的损伤,而双烯双胺和对照组体重增加,各项指标和器官均无异常(图4);双烯双胺处理的肝、肺和肾细胞的凋亡率均显著低于百草枯处理细胞;双烯双胺在小鼠体内没有转化为百草枯。这些实验表明双烯双胺的毒性与对照相似,安全性极高。 。

图4 精东传媒91精品国产电影. 双烯双胺与百草枯小鼠模型安全性评估 .
中国科学院上海有机化学研究所研究助理彭鹤年和同济大学附属第十人民医院博士生赵大可为共同第一作者。同济大学附属第十人民医院肾内科彭艾教授和中国科学院上海有机化学研究所汤文军研究员为共同通讯作者。本研究得到了国家自然科学基金以及国家重点研发计划的支持。