
责任编辑:本站编辑 来源:农药工业网 日期:2020-08-31
各相关单位: 由中国农药工业协会主办的“第二十届全国农药交流会”将于2020年10月10日~13日在上海召开,农药行业正值格局重塑关键时期,行业发展面临新机遇,新挑战,安全监管和环保政策趋严,产业布局调整 精东影业,结构优化,企业发展压力进一步加大,世界经济形势严峻复杂,疫情与贸易战叠加加速全球价值链重构,金融对石化行业影响进一步加深,在此大背景下,为分析新形势,新环境下行业发展面临的机遇与挑战,研讨行业由高速度发展向高质量发展转变方式与途径,本届大会将围绕“以创新激发行业活力,用链接引领产业融合”的主题,分析行业当前面临的新形势,关注行业新法规的颁布与实施,聚焦中国农药工业转型升级和技术创新,清洁生产技术与环境保护,追踪跨国公司发展战略及全球农药市场现状与前景分析,直面困难,迎面挑战,共话产业优化新布局,探索企业创新新思路,邀请国家相关部委领导,国内资深专家,学者,优秀企业家等针对行业现状和发展趋势进行分享和深度讨论, 。
会议期间将举办“第十五届作物保护国际论坛”, “第十五届市场采购与服务国际论坛”, “第十二届中国农药工业高峰论坛”和“2020中国农药新产品新技术发布会”等,本次会议恰逢举办二十周年,站在第二十届的崭新起点,同期将举办“二十周年纪念”, “第十三届中国农药创新贡献奖”等相关活动,发布2019年中国农药出口额三十强名单,中国农药行业获得HSE认证的企业名单,现将会议有关事项通知如下: 精东。
一 麻豆天美精东蜜桃传媒. 会议主题本届大会主题:“以创新激发行业活力,用链接引领产业融合”.
二 精东影视. 组织机构主办单位:中国农药工业协会承办机构:《精东》杂志.
三、会议日程
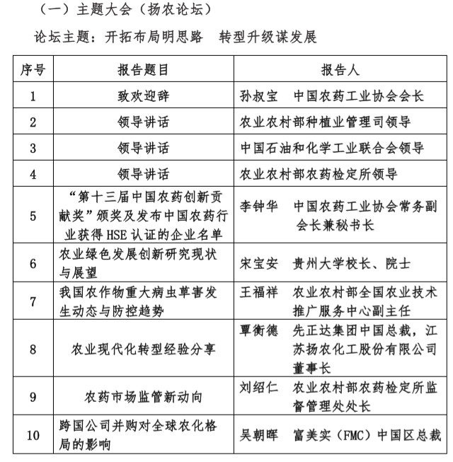
(一)主题大会(扬农论坛)
论坛主题:开拓布局明思路 转型升级谋发展
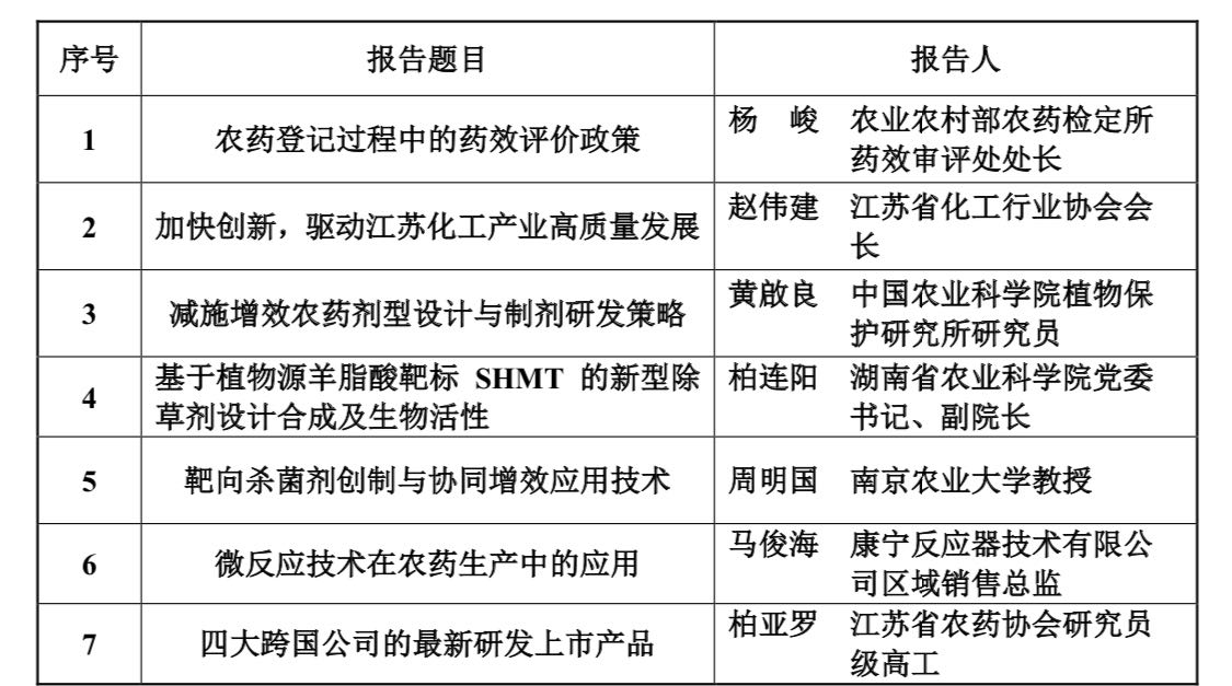
(二)第十五届作物保护国际论坛(泰禾论坛)
论坛主题:洞察前沿技术 驱动产业创新

更多精彩内容……
(三)第十五届市场采购与服务国际论坛(仁信论坛)
论坛主题:剖析市场动态 助力企业拓展
(四)2020中国农药新产品新技术发布会
(五)第十二届中国农药工业高峰论坛(福华论坛)
四 精东视频在线观看,参会人员行业管理部门领导,专家,国内外农药生产及配套企业,科研院所及高校等相关人员。
五 精东在线视频. 会议时间及地址报到时间:2020年10月10日13:00~22:00(温馨提示:参加10日下午“第十届六次常务理事会”的代表请于当日14:30前办理报到手续)会议时间:2020年10月11~13日会议地点:上海浦东喜来登由由酒店(上海市浦建路38号). 上海世博展览馆1号会议室(上海浦东新区国展路1099号).
六、会议费及报名方法(一)会务费:即日起至9月18日前报名并交纳会务费(含资料费、午餐费等,住宿费自理),会员单位2800元/人,非会员单位3000元/人,款到后发送参会确认单;9月18日以后及现场报名,会员单位会务费3200元/人,非会员单位3500元/人。单场会议费用2500元/人。同一单位5人及以上报名参会1人免会务费。(二)会议报名:参会回执请登录麻豆天美精东蜜桃传媒ubet11,com或www,agrochemex 成人国产精品精东传媒,net下载,回执反馈邮箱ccpia1315 @163,com。(三)会务费汇款方式:汇款单位:中国农药工业协会账 号:0200022309014426780开 户 行:中国工商银行北京六铺炕支行开户银行行号:102100002239(四)会议报名联系方式:会议报名:邵姗姗:010-65082433,18146501051杨晓玲:010-84885233,13911618976E-mail:___UNIFIED_EMAIL_0___(汇款请注明:交流会)会议报告和合作咨询:付 伟:010-65082433,13671251199王 灿:010-84885067,13488811349E-mail:___UNIFIED_EMAIL_1___(五)酒店预订:本次会议由上海盛博商务会展服务有限公司负责参会代表住宿安排,联系人:丁斯维13701663833,021-64387722。。
中国农药工业协会
二〇二〇年七月三十日
第二十届全国农药交流会参会回执表 精东. doc.
关于召开第二十届全国农药交流会的通知. pdf 麻豆天美精东蜜桃传媒.