
责任编辑:本站编辑 来源:农药工业网 日期:2020-08-31
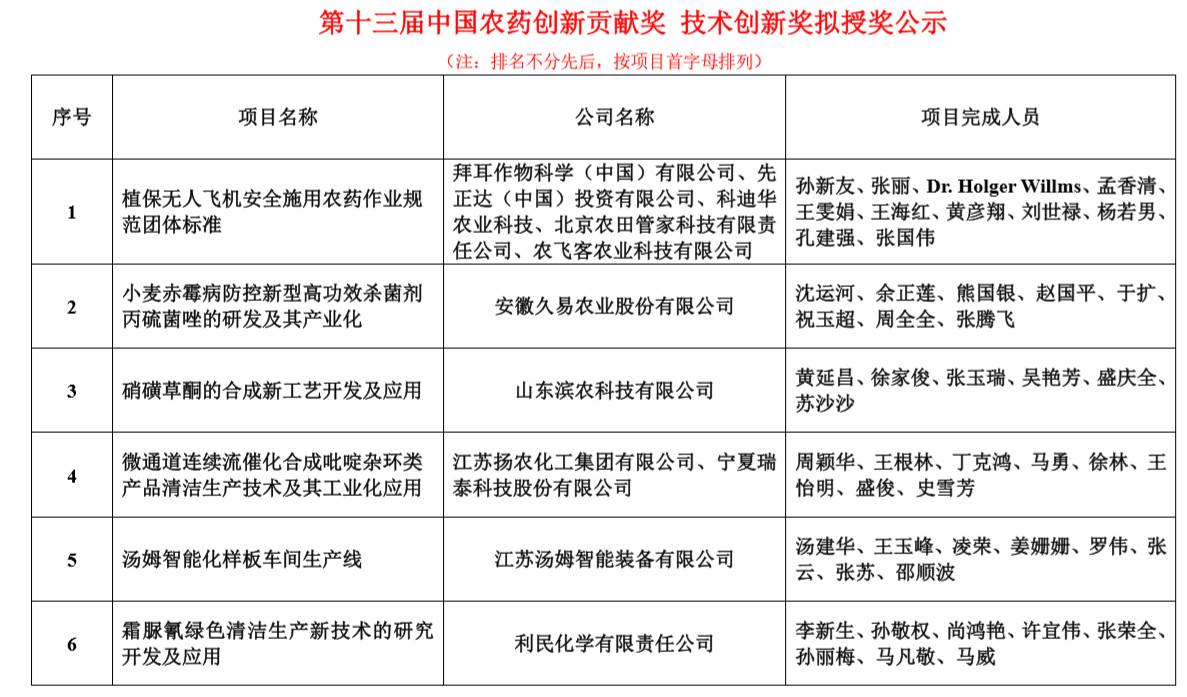
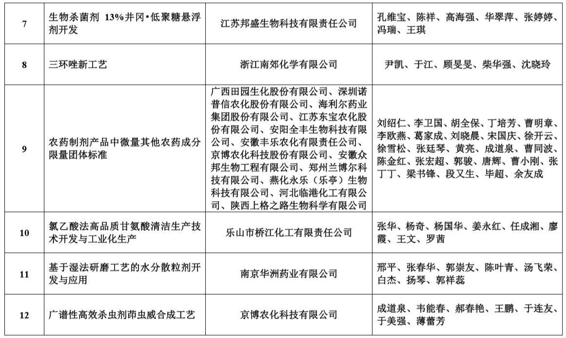
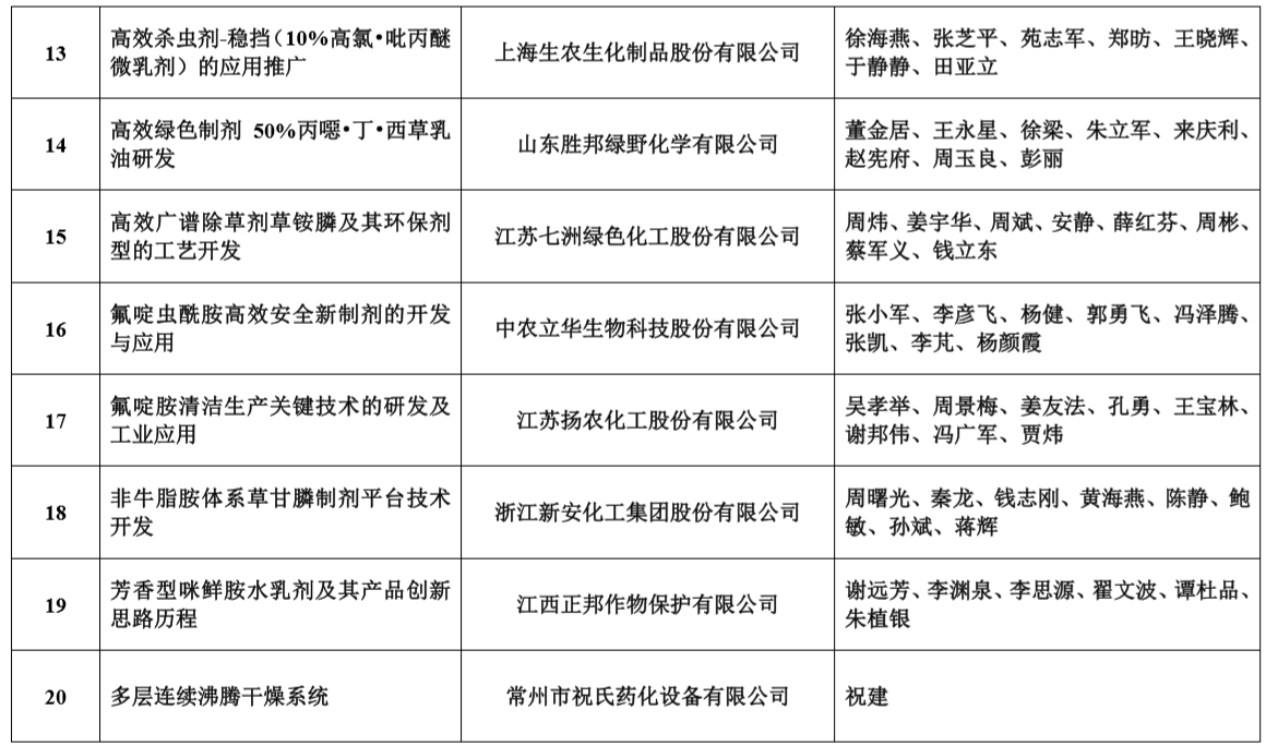
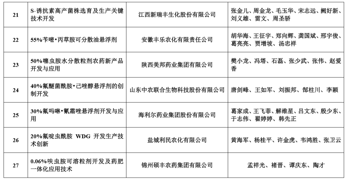
“中国农药创新贡献奖”旨在鼓励为中国农药行业发展作出突出贡献的优秀集体和个人,2020年“第十三届中国农药创新贡献奖”申报和评审工作已结束,经项目受理,形式审查 精东影业,专家评审等程序,拟授奖项为“技术创新奖”和“市场拓展奖”,具体获奖结果将在2020年10月11日“第二十届全国农药交流会”主题大会揭晓。
为便于中国农药工业协会作出科学,公正的授奖决定,现对技术创新奖 精东,市场拓展奖予以公示,公示期:2020年8月31日-9月14日, 。
公示期间,任何单位或个人对公示项目持有异议的,或者公示项目中有文字错漏的,均可以提出意见。
意见请联系中国农药工业协会产业发展部
联 系 人:戎 谞 毕 超
联系电话:010-84885183
邮 箱:___UNIFIED_EMAIL_0___
地 址:北京市朝阳区农展南里12号通广大厦7层
中国农药工业协会
2020年8月31日




