
责任编辑:本站编辑 来源:农药工业网 日期:2019-02-21
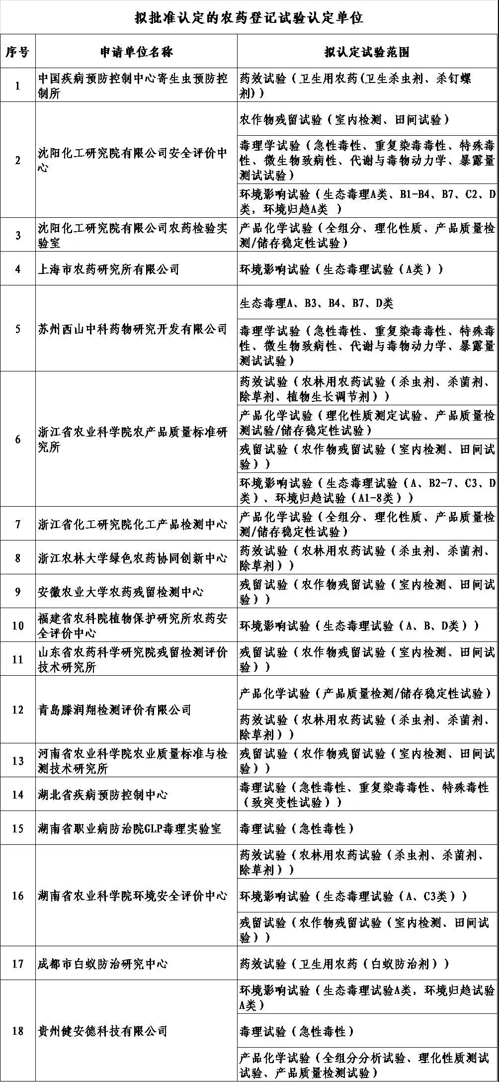
2月19日农业农村部农药管理司公示了第3批通过认定的农药登记试验单位,沈阳院安评中心等18家单位入选第3批通过认定的农药登记试验单位,详细信息如下:
按照《行政许可法》《农药管理条例》有关规定,现将评审通过认定的18个农药登记试验单位相关信息予以公示,如对公示内容有异议,请在公示期内以传真或电子邮件形式实名反馈(对未实名反馈的,将不予以回复) 精东, 。
公示时间:2019年2月20日至2019年2月26日
联系单位:农业农村部农药管理司(北京市朝阳区农展南里11号)
电话:010-59194334、59191427
传真:010-59191875
电子邮箱:___UNIFIED_EMAIL_0___
附件:拟批准认定的农药登记试验单位
农业农村部农药管理司
2019年2月19日