
责任编辑:本站编辑 来源:农药工业网 日期:2016-05-16
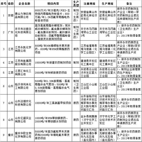
工业和信息化部消息,根据《农药管理条例》等有关规定,经审核,现将2016年第一批农药核准企业及品种公告如下: 一,批准黄山力神日用品有限公司等9家企业(名单见附件)生产指定的农药品种, 二,本次农药生产企业核准有效期为5年,要求延续农药生产企业资格的企业,应当在有效期满前3个月前向工业和信息化部提出申请, 三,通过核准的企业要在3年内按核准内容办理有关农药登记,生产许可证(或生产批准证书)等手续,凡擅自扩大或变更核准内容,或在3年内未办理农药登记,生产许可证(或生产批准证书)等手续的企业,核准的资格自动失效,未通过核准的企业不得办理农药登记(国内外首次登记的除外),生产许可证(或生产批准证书)等手续, 四,通过核准的农药生产企业资质不得转让,企业更名,迁址,兼并重组须报工业和信息化部备案,通过核准的农药生产企业不得将厂房,生产设备,分析检测设备,污水处理装置等租赁给其他企业使用, 五,本次核准的企业注册资金和投资规模要求,新开办农药原药企业注册资金不低于5000万元,投资规模不低于5000万元(不含土地使用费),环保投资应不低于投资规模的15%,新开办农药制剂企业,植物源生物农药原药企业注册资金不低于3000万元,投资规模不低于2000万元(不含土地使用费),环保投资应不低于投资规模的8%, 六,农药制剂(加工,复配)企业升级为原药生产企业需重新核准,农药企业新增原药产品需报工业和信息化部(原材料工业司)备案 精东影业, 七,本次核准未通过的企业申请材料,不再作为下一次申请核准的依据。
工业和信息化部
2016年3月10日
2016年农药生产企业核准名单(第一批)
