
责任编辑:杨晓玲 来源:农药工业网 日期:2015-07-16
据国家工业和信息化部7月15日公示信息,271个农药产品将颁发农药生产批准证书并备案,同时有28个农药产品因企业未通过核准或延续核准等原因未能通过专家审核, 精东影业。
颁发证书农药产品公示时间为2015年7月15日至7月22日,如有异议,请在公示期内与工信部原材料司联系 精东,对于未能通过审核的28个农药产品,有关补充材料或异议,请于通知之日起两周内提交到工信部原材料司,逾期不予办理。
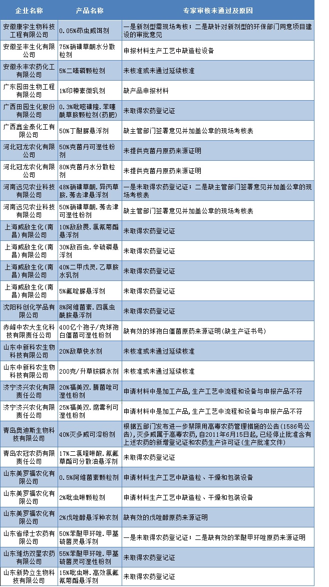
未通过专家审核的28个农药产品如下:

具体颁发农药产品名单请见附件。
附件:2015年拟颁发农药制剂产品生产批准证书名单(第七批) 精东视频. xls.