• 中国农药工业协会
  • 中国农药工业协会
  • 中国农药工业协会
  • 作物123
  • 报告订阅咨询

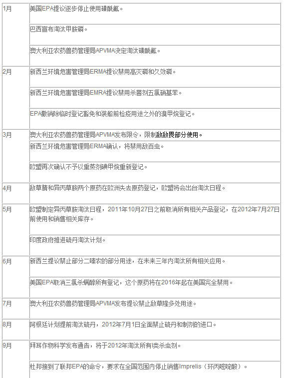
2011年全球农药淘汰禁限动态

责任编辑:世界农化网 来源:世界农化网 日期:2012-03-16

    淘汰和禁用永远是让农药商最关心和无奈的话题,农药禁用/限用/淘汰/重审大事记以警醒读者:陈退新至 精东影业,旧产品的淡出也意味着新品的契机,现将近年专利即将过期的农药产品品种和市场情况逐一简介给大家:。

精东在线视频精东在线视频精东在线视频

 

本栏目编辑:路鹏   电话:010-84885233 邮箱:___UNIFIED_EMAIL_0___
麻豆天美精东蜜桃传媒
http://ubet11.com

 


 

麻豆天美精东蜜桃传媒 版权所有

地址:北京市朝阳区农展馆南里通广大厦7层

电话:010-84885233 京公网安备11010502025163