
责任编辑:世界农化网 来源:世界农化网 日期:2012-03-08
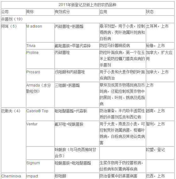
据相关数据统计,2011年在国外新登记或上市的农药品种一共有88个(包括特别登记),除草剂最多,杀虫剂最少,杀菌剂居中,除草剂新产品为30个,其中,拜耳作物科学最多,有8个,其次是先正达公司,共有6个除草剂新品获得登记或上市 精东影业,共12家公司,混剂9个,杀菌剂共19个产品,有8家公司,拜耳有5个,其次是巴斯夫4个,先正达和杜邦各3个产品,混剂8个,杀虫剂共有9个公司的15个产品,拜耳最多占了4个,杜邦,陶氏益农和先正达各2个,生物农药共11个,种子处理剂7个,生长调节剂3个,熏蒸剂,卫生杀虫剂和杀螨剂各1个。


本栏目编辑:路鹏 电话:010-84885233 邮箱:___UNIFIED_EMAIL_0___
麻豆天美精东蜜桃传媒 http://ubet11.com