
责任编辑:左彬彬 来源:农药工业网 日期:2022-08-24
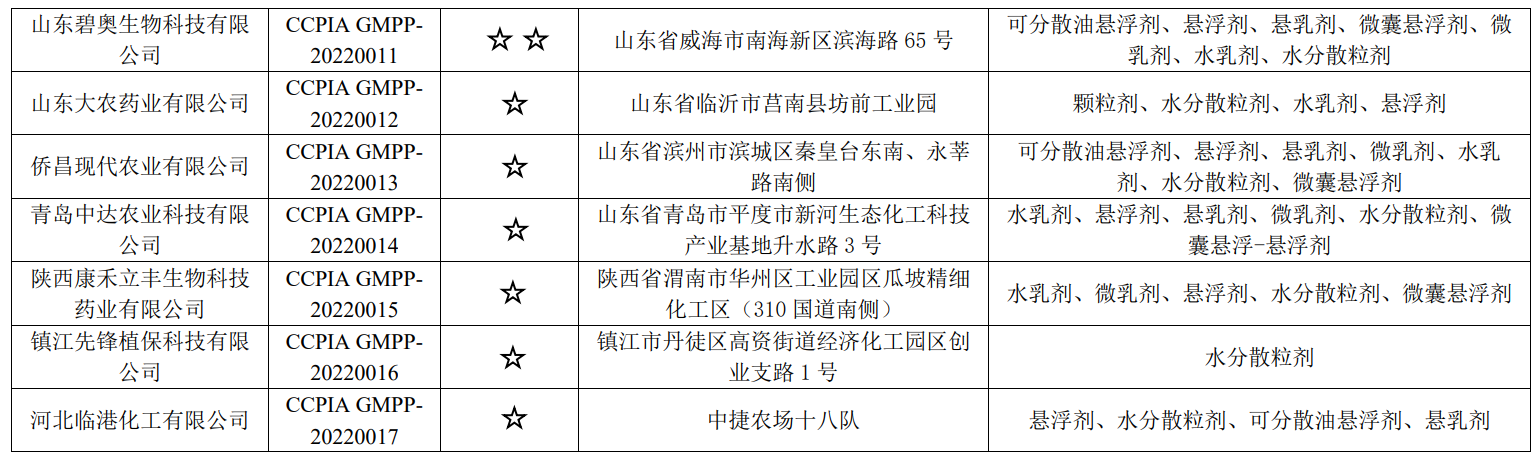
根据中国农药工业协会T/CCPIA 059-2020《农药制剂加工质量管理规范》和T/CCPIA 206-2022《农药制剂委托加工或分装行为规范》团体标准要求,由全国农药制剂生产企业自愿申请,中国农药工业协会形式审查并组织专家综合审定和网上公示,17家单位符合《农药委托加工优良企业培育计划》要求并进入了“首批农药委托加工优良企业名单”,现将名单予以公布,具体情况见附表。
(文)关于正式发布首批农药委托加工优良企业名单的通知. pdf 精东.
中国农药工业协会
2022年8月22日

